| 索引号: |
003030299/202001-00042 |
信息分类: |
权责清单和动态调整情况 |
| 发布机构: |
市水利局 |
发布日期: |
2023-01-16 |
| 文 号: |
|
有效性: |
有效 |
| 成文日期: |
2023-01-16 |
| 名 称: |
蚌埠市水利局行政权力运行流程图(2022版) |
| 关键词: |
流程图 |
| 索引号: |
003030299/202001-00042 |
| 信息分类: |
权责清单和动态调整情况 |
| 发布机构: |
蚌埠市水利局 |
| 生成日期: |
2023-01-16 |
| 名 称: |
蚌埠市水利局行政权力运行流程图(2022版) |
| 有效性: |
有效 |
| 生效时间: |
2023-01-16 |
| 废止时间: |
有效 |
| 文 号: |
|
| 关键词: |
流程图 |
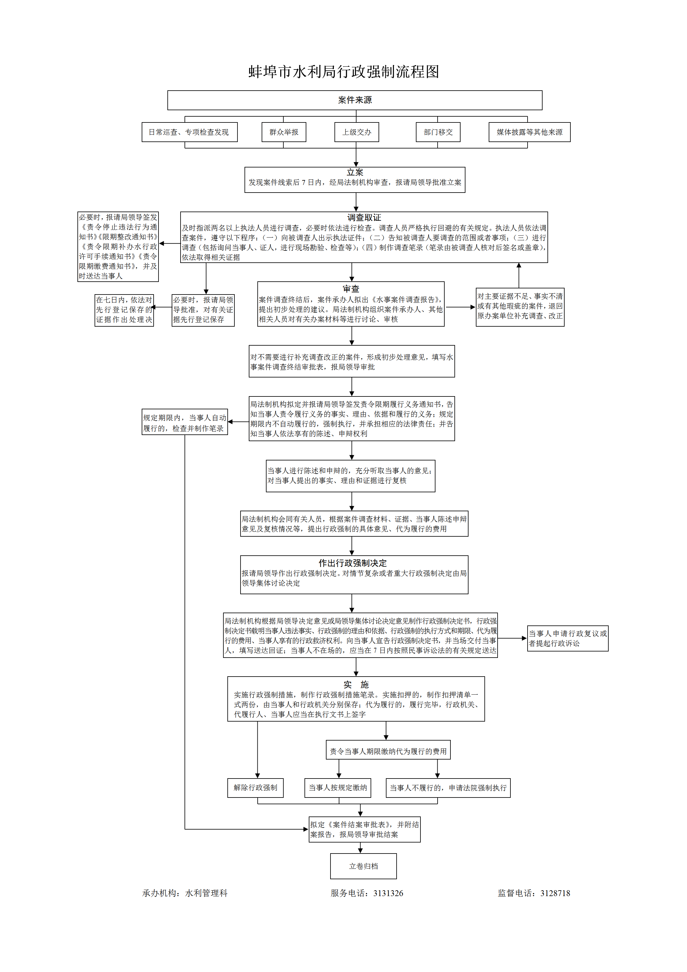
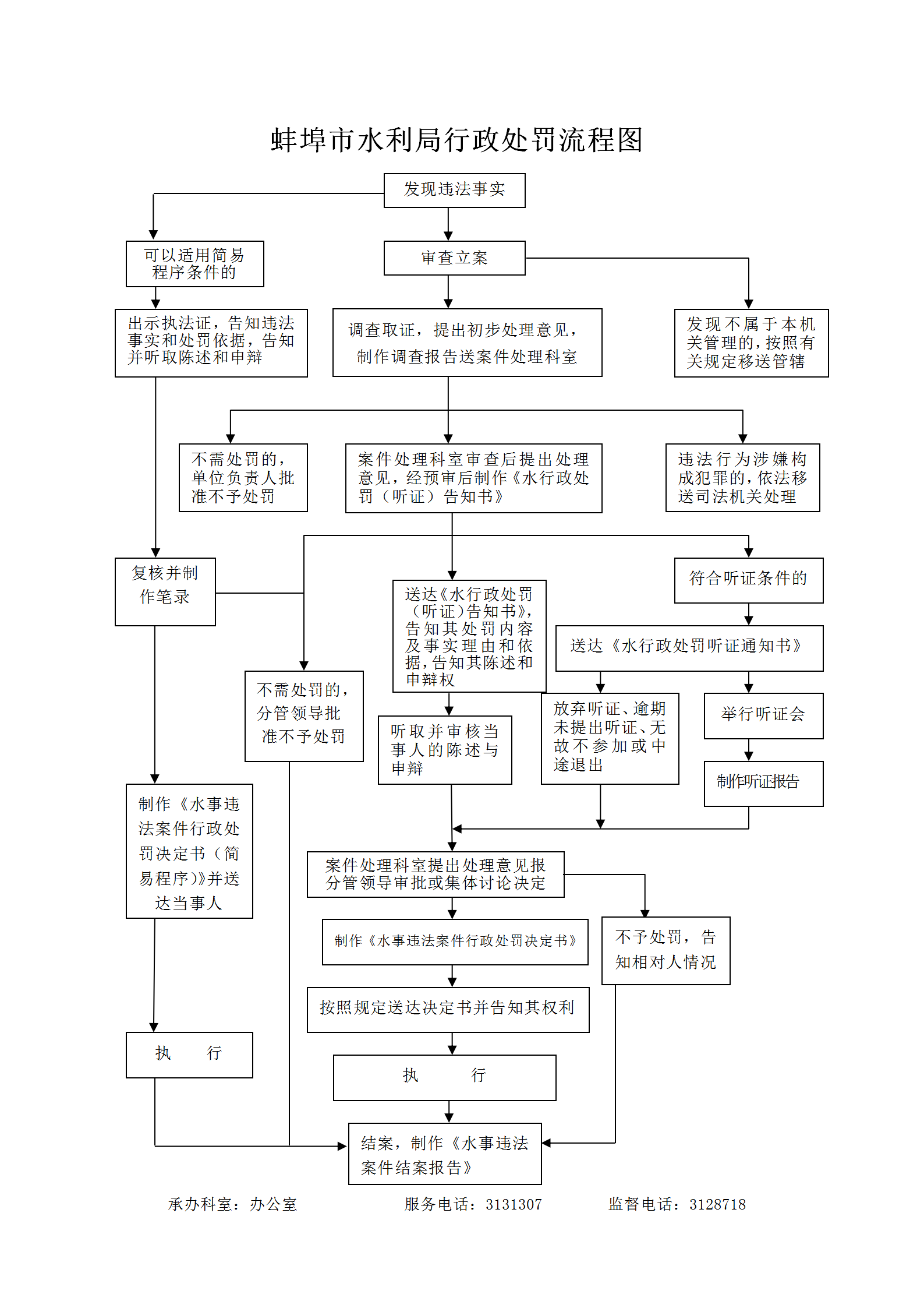
蚌埠市水利局行政权力运行流程图(2022版)
发布时间:2023-01-16 12:13 来源:蚌埠市水利局浏览量:
【字体:大 中 小】
打印